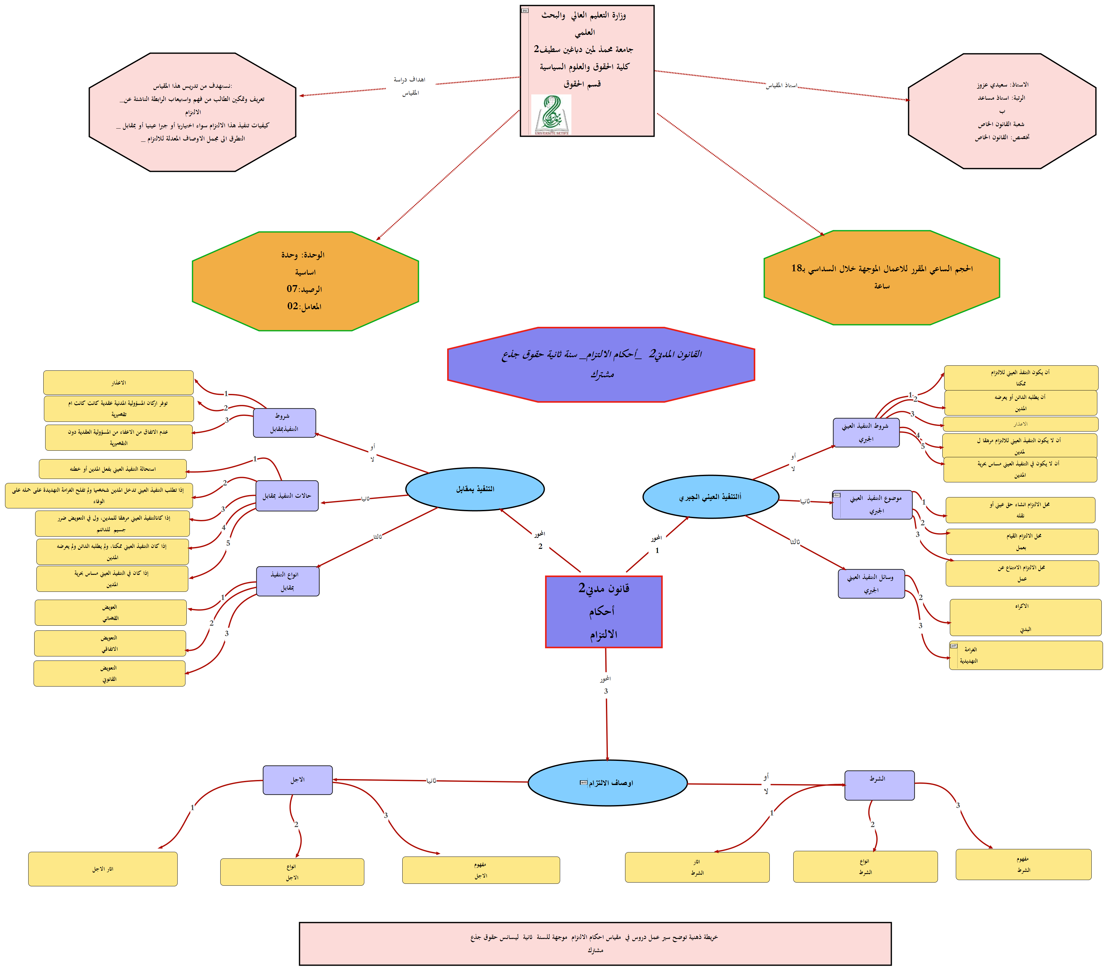
المحور الأول: التنفيذ العيني الجبري.
أولا: مفهوم وشروط التنفيذ العيني؛
ثانيا: مواضيع التنفيذ العيني؛
ثالثا: وسائل التنفيذ العيني.
المحور الثاني: التنفيذ بمقابل ( عن طريق التعويض).
اولا: تعريف وشروط التنفيذ بمقابل؛
ثانيا: حالات التنفيذ بمقابل؛
ثالثا: أنواع التعويض.
المحور الثالث: الشرط والاجل كأوصاف معدلة للاوصاف.
أولا: الشرط؛
ثانيا: الأجل.
وفيما يلي خريطة ذهنية توضيحية تفصيلية لمجمل المحاور التي سنتناولها
